Providing digital tools to simplify Annual Health Checks
What I did
- Interface design
- User research
- Front-end development
- Wireframes
- User journeys
- Prototyping
- Accessibility
- Content
- QA
- 100%
- Patients have a Health Action Plan
- +32%
- Completed Annual Health Checks
How Maldaba collaborated with Symphony Healthcare Services to improve the process for providing Annual Health Checks and Health Action Plans for people with Learning Disabilities.
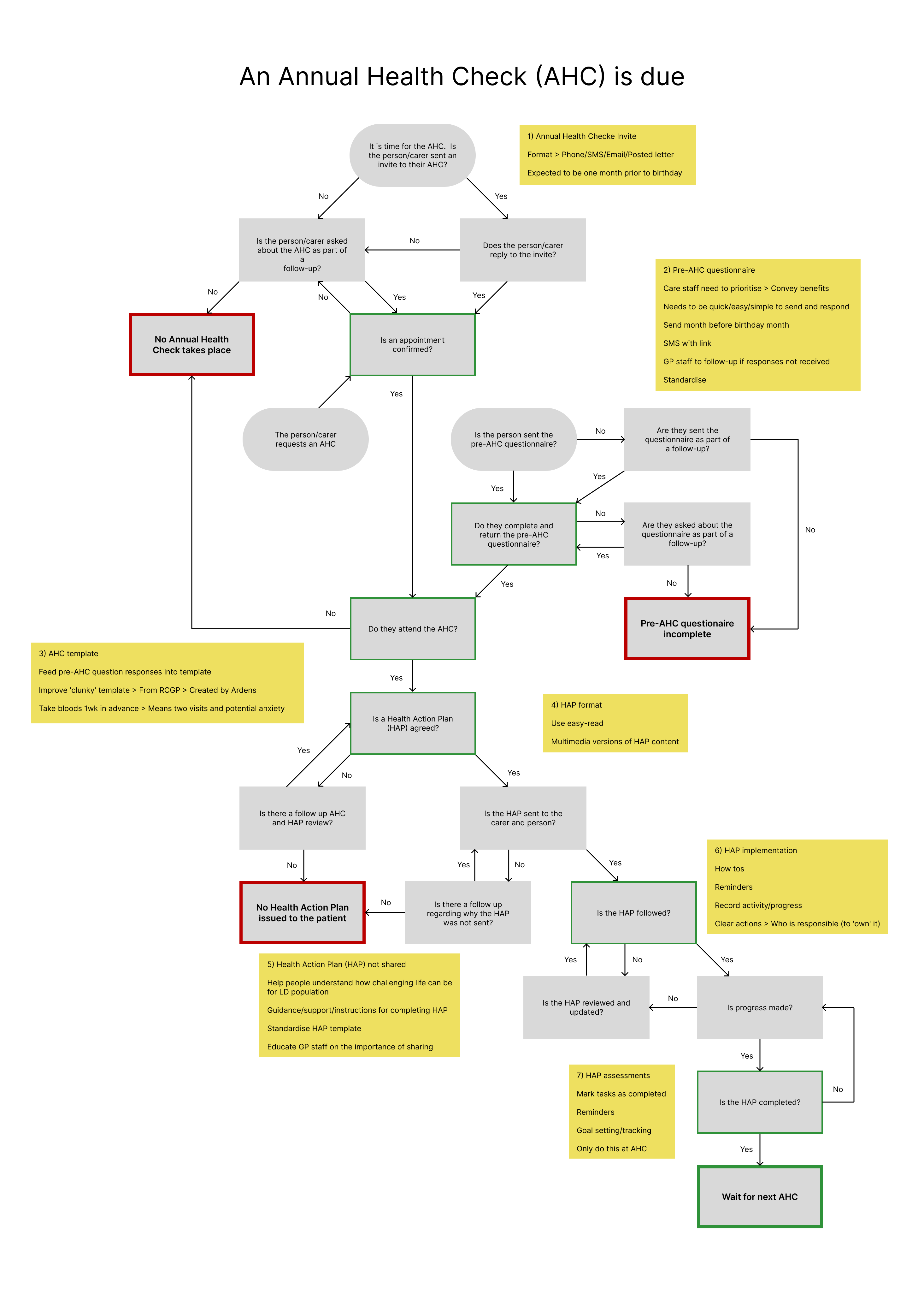
How do you ensure more Annual Health Checks take place?
Annual Health Checks are important for people with a learning disability. People with a learning disability often have poorer physical and mental health than other people, but this doesn't need to be the case.
Annual Health Checks by Hear Me Now has been co-designed by Maldaba and Symphony Healthcare Services with primary care staff, people with a learning disability, and their carers.
GPs have a more effective way to complete and process the Annual Health Check, with all patient details synced with the EMIS Web system. This provides significant time and cost savings for GPs, with support staff able track and monitor how the process is proceeding via the system dashboard.
The pre-Annual Health Check Questionnaire is now provided in multiple formats to suit the needs of the patient, the digital version providing far better understanding of the patients needs before the Annual Health Check appointment takes place.
The patient benefits from participating in a less stressful process as their reasonable adjustments can be better accommodated, and is provided with an accessible copy of their Health Action Plan, with the new HAP App allowing them to record entries specific to their goals and activities. This helps them take control of their ongoing health improvements.
The Results
A complete end to end system for managing the Annual Health Check Process
Staff overheads are significantly reduced due to extensive automation and full integration with EMIS.
A pre-Annual Heath Check questionnaire that removes the stress for patients
The patients are able to complete the questionnaire in a way that's more suited to them, with the GP able to monitor their responses and identify potential patient health issues.
A complete digital Heath Action Plan for patients and their support network
Patients now have complete access to their Health Action Plan and are able to record progress for goals and activities which helps to motivate them and improve their long term health.
The full story
Phase 1 - What are the issues with the current process?
Maldaba's extensive work in the Learning Disabled community with Hear Me Now, identified significant issues in the Annual Health Check process, particularly the availability of staff to provide the service, but also limited options for patients, that may introduce blockers for them participating.
Maldaba and Symphony Healthcare Services were initially awarded £96,396 by SBRI Healthcare a funding initiative created by NHS England, to accelerate innovations. The 2022 competition focused on support for autistic people and people with learning disability.
Workshops were held with staff, patients, their carers and family. It was identified that a system was needed to simplify and accelerate the Annual Health Check process due to the following:
- GPs often have no spare time to accommodate the Annual Health Check process. One of the staff participants, a paramedic, who performs Annual Health Checks, indicated how there just isn't time in his schedule due to other commitments, and this is typically worse for GPs. They often just don't happen.
- The Annual Health Check process can be stressful for patients as they have to fill out an extensive paper based questionnaire. Many of the answers can be difficult and may make them uncomfortable, so a more friendly format was needed.
- Even when GPs have some capacity the time to review the questionnaire, schedule an appointment, and accommodate the needs of the patient, known as reasonable adjustments, can be excessive. Often there are too many unknowns in the appointment, which means it can require multiple visits, due to other priorities. This may may lead to an incomplete Annual Health Check and no Health Action Plan. These manual processes need to be improved.
Design
From the requirements as part of the initial SBRI funding it was agreed that the following would be created:
- A system for capturing and processing patient data, which allow for the analysis of pre-Annual Health Check questionnaire responses, while also significantly unreduced the required time to complete the AHC process
- A responsive web based pre-Annual Health questionnaire that the patient could complete on their phone, giving them more control over their health, while also providing them with more options as to how they can complete the questionnaire
- A prototype concept of a Health Action Plan, with some sample HAP scenarios, that would be tested by actual patients and their support network
I created the initial designs for the GP system in Figma. The key factors were:
- Capturing known patient information including personal details such as their birthday, used a trigger to send the pre-Annual Health Check Questionnaire
- Displaying pertinent patient information on a dashboard such as upcoming Annual Health Checks, and alerts specific to individual patients
- Creating a Health Action Plan following the Annual Health Check
Wireframes for the GP interface used to capture key patient information, view an view overview of their details for the entire process, and a dashboard to highlight upcoming checks with appropriate alerting.
I then created the initial designs for a web based pre-Annual Health Check Questionnaire. This would accommodate:
- An initial message indicating that the Annual Health Check is due, with options for how the pre-Annual Health Check Questionnaire could be completed, to give the patient control as opposed to forcing them to do it a certain way
- A digital responsive web version in the easy read format, also accommodating speak aloud for the questions and answers, a feature known to offer significant benefits in Hear Me Now
- Clear visual indicators to help with decision making
Initial concepts for the pre-Annual Health Check Questionnaire, accommodating the initial notification, and responsive east read versions of the questionnaire.
Initial testing
Following feedback from key stakeholders tweaks were made to the design to help users better identify how they were progressing in the questionnaire.
As the designs evolved additional features were added, including visual progress indicators, colour coded visual indicators to help with decision making, a section overview to help the patient identify which parts of the questionnaire had been completed.
A simple brand
As the GP system evolved we incorporated colours and styles that would complement the NHS brand guidelines. The GP interface provides methods for inputting and updating patient details. For phase 1 this was key component as there would be no integration with the Emis Web system, used by GP Practices, so manual data input would be required.
Health Action Plan (HAP) prototype
I then created an interactive prototype using InVision (closed in December 2024) for the patient Health Action Plan, using a set of screenshots I created in Figma. These are then used with hotspots that follows an agreed set of steps to represent how the HAP App could work. In this example we created two goals associated to losing weight and then allowed the user to add entries for each. This provided a detailed representation of how the HAP app could be used to track and monitor their progress.
A successful Phase 1 trial
Symphony then conducted a detailed trial over a period of several weeks as part of the SBRI requirements, getting feedback from patients, carers and GP staff that would be fed into phase 2.
I like the questionnaire on my phone instead of having to use pen and paper.
The feedback was particularly positive but we did identify aspects of the HAP prototype that were updated for the full Android and iOS versions.
Phase 2 - EMIS integration, the appointment form, and HAP Apps
Phase 1 was a proof of concept. Following the successful trial and review by SBRI the project was then awarded a further £595,150 to open up a digital communication pathway between primary care and service users so that Annual Health Checks and Health Action Plans processes will be more inclusive and provide better access to health and care services, including health promotion. A key part of this was EMIS Web interoperability, the most widely used clinical system in primary care across the country.
From the requirements as part of the initial SBRI funding it was agreed that the following would be included:
- A fully functioning Health Action plan App for iOS and Android that are both on the respective app stores.
- A companion equivalent app that would allow those in the patients support network, such as their carer and family and friends, to interact with the patient and provide feedback on their progress. They could also add activity entries on the patients behalf.
- An updated GP system that would connect to the to the respective Health Action Plan apps to display patient progress responsive web based pre-Annual Health questionnaire that the patient could complete on their phone.
- Full integration with the NHS EMIS system. This will significantly reduce the Annual Health Check admin time as all existing patient data will be automatically imported.
- An update to the GP interface to include the Annual Health Check appointment details. This takes existing EMIS data and information provided by the patient in the questionnaire and the GP can determine which is the most accurate and up to date and select as appropriate.
As the GP conducts the Annual Health Check based on discussions with the patient with feedback from the questionnaire, the GP and patient agree on goals for the next 12 months that will help the patient to remain healthy.
The GP system integrates and syncs with existing EMIS patient information, which significantly reduces the amount of time to process an Annual Health Check. Previously this was a very manual process with lots copy and pasting, and using hand written notes.
Once the HAP goals and activities are created by the GP the patient can use the app to add entries associated with tracking their progress.
As part of phase 2 feedback we also made some enhancements to the user interface for both the pre-Annual Health Check Questionnaire and the Health Action Plan app.
Updates included messaging to help the patient fill in as many questions as possible, and updates to colours, icons to make better differentiate goals and activities.
Adding photos and videos to the app keeps you working towards your goal.
As the patient adds goals activities in the app the GP can monitor their activity which can be useful as part of the mid-cycle review.
As part of the Phase 2 launch, in collaboration with key stakeholders, I designed and built a marketing site in WordPress for launch to highlight the key features. Due to time constraints we adapted the simple branding created for the GP system, adhering to GOV.UK design principles.
Additional enhancements for Phase 2
Using content provided by Symphony I created an Easy Read version of the Privacy Policy.
Each year as the process renews the staff at the GP practice will see the updated dashboard and patients will again receive a notification that their review is due.
Improved Annual Health Checks
The new system provides a complete end to end method for GPs to manage the Annual Health Check Process far more quickly. It also reduces the potential stress for patients, while providing them with an interactive Health Action Plan to help them record and monitor their progress as they improve their health.
View the project at hearmenowchecks.com. View the Android patient app at the Google Play Store and the iOS patient app at the Apple App Store.